11月20日,2022年《中国建筑教育》•“清润奖”大学生论文竞赛评选揭晓。本届竞赛主题为《双碳目标背景下的城市与乡村再生》,在56所参赛院校的200多篇论文中,决出本科组和硕博组一等奖各1名,二等奖各3名,三等奖各5名,优秀奖若干名,优秀组织奖6名。我校400全讯白菜网建筑系任中琦、规划系杨震两位青年教师率队与东南大学、天津大学、哈尔滨工业大学、重庆大学、西安建筑科技大学、中央美术学院、浙江大学、武汉大学等业内知名院校的参赛队伍同台竞技并脱颖而出,获得了数项大奖。
任中琦老师率队斩获二等奖1项(本科组),杨震老师率队斩获二等奖1项(本科组)和优秀奖1项(硕博组)。由于学院和参赛师生的共同努力,我校获优秀组织奖。本次获奖展现了我校在三师培养、三规进课堂、数字化和绿色建筑特色、课程思政等改革举措下的教学成果和精神风貌。
《中国建筑教育》•“清润奖”大学生论文竞赛面向国内外建筑学、城乡规划学、风景园林学以及其他相关专业的本科、硕士和博士生,是在教育部高等学校建筑学专业教学指导分委员会指导下,由中国建筑出版传媒有限公司(中国建筑工业出版社)发起,联合北京清润国际建筑设计研究有限公司共同主办,由《中国建筑教育》编辑部承办的国内最高水平建筑类大学生论文竞赛,素来以级别高、难度大、前瞻性强而著称,已经成为国内外知名建筑院校进行教育教学交流的重要平台,多年来一直受到广泛关注。




【作品风采介绍】
由任中琦指导、建筑学2018级本科生罗蛟同学完成的参赛论文《基于“运行碳”耦合模拟的历史城区民居腾退更新前后碳排放变化及其影响因素研究——以北京三眼井片区为例》荣获本科组二等奖。文章针对历史城区居民腾退更新进行探讨,以北京市三眼井片区实际院落为研究对象,基于Ladybug及Energy plus对目标腾退更新前后运行碳排放量以及建筑自身固有或相互因素耦合对运行碳排放量的影响程度进行了模拟分析,研究北京老城腾退更新前后运行碳排放量变化趋势、建筑单位面积运行碳排放量及其影响因素,并探讨了北京老城腾退更新方式。

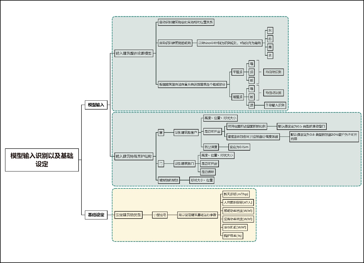
图1 流程1-模型输入及基础设定图
由杨震指导、城乡规划2019级本科生吴兆庆和城乡规划2019级本科生李叶桐同学完成的参赛论文《人工智能辅助下城市15分钟健身圈低碳型体育设施配置的效用评估与改进建议——以苏州市区为例》荣获本科组二等奖。文章采用KANO模型设计网络问卷,了解居民日常锻炼需求,实地调研苏州市区,根据体育设施使用满意度与配置要素的回归方程确定配置要素的最佳取值,并运用人工智能BP神经网络检验分析结果,探讨了城市15分钟健身圈低碳型体育设施的配置效用。


图2 苏州市体育设施分布密度(左图)与居民锻炼需求类型(右图)

图3 居民常去体育设施与15分钟步行可达性满意度交叉表
由杨震指导、城乡规划2021级硕士生李佳萱和城乡规划2021级硕士生赵旭同学完成的参赛论文《机器学习支持下面向风热环境改善的城市纳凉空间布局研究——以北京市五环内区域为例》荣获硕博组优秀奖。风热环境的改善可有效减少夏季制冷需求及其碳排量,论文以北京市五环内区域为例,采用地理加权回归、机器学习BP神经网络、CFD数值模拟等方法,研究了植被与水域覆盖率、建筑密度、容积率等城市开发要素对风热环境的影响,并提出优化建议。


图5 研究区地表500m网格温度格局(a)、500m网格植被与水域覆盖率(b)



【赛事组织过程】
评审工作在大赛评委会主任王建国、仲德崑、朱文一等业内知名院士、教授的指导下,由建工出版社副社长欧阳东主持,分为初审、复审、终审三个阶段依序展开,全过程匿名盲审。
在《中国建筑教育》执行主编李东主持下,初审阶段由编辑杨桂龙等对参赛选手进行参赛资格审查,对参赛论文内容及形式的合理性进行检查。
复审、终审由中国大陆地区建筑“老八校”院长以及主办方负责人等20位专家、教授打分,评委包括学界和业界的知名专家庄惟敏、朱文一、张利、韩冬青、孙澄、卢峰、马树新、孔宇航、王桢栋、仲德崑、张彤、张昕楠、李东、李翔宁、欧阳东、彭长歆、雷振东等。
终审阶段,评委老师们从技术和逻辑两个层面,并综合考虑文章是否切题等,分别对入围等级奖的本科组文章和硕博组文章进行成绩认定或再评,按平均分高低决出获奖名次。
【师生参赛感言】

获奖学生:罗蛟,建筑学2018级本科生
参赛感言:很荣幸可以得到二等奖来作为研究阶段性的回报,虽然论文本身的撰写让人印象深刻,但其背后从实地调研开始,将胡同里常见的典型断面一张一张进行绘制,再到和老师不断的商讨怎样以合理的科学的方式来分析已有的结果,这个科学论证的过程才真正地让人怀念。虽然实验和撰写的过程多有曲折,幸有老师孜孜不倦的指导,让我在这个过程中不断的进步,从实际调研到模拟计算到纸上成文的过程让人终身难忘,我必以此为始,更上层楼。

获奖学生:吴兆庆,城乡规划2019级本科生
参赛感言:感谢杨震老师的悉心教导,也感谢在调研过程中不辞辛劳的同伴以及提供宝贵意见的学姐,严谨的学术态度是本次写作过程中最大的收获,我们也将继续秉持专业和积极的态度不断向前!

获奖学生:李叶桐,城乡规划2019级本科生
参赛感言:感谢杨震老师的悉心教学和耐心指导,以及感谢各位学姐和同学们不吝帮助,这让我在整个写作过程中学到了很多,也将成为我难以忘怀的一段记忆。在写作过程中,我认真学习新知识与新技能,扛起小组调研重任,积极耐心完成写作任务,也在这过程中锻炼不畏困难的勇气和坚韧不拔的毅力。未来的学习生活中,我也将以同样的学习态度继续努力,争创佳绩!

获奖学生:李佳萱,城乡规划2021级硕士生
参赛感言:非常荣幸能够在清润奖激烈的角逐中获得优秀奖,参与竞赛的过程更是令我收获颇丰。感谢杨老师在选题、研究与论文写作全程给予我们的无微不至的帮助与悉心指导,老师严谨认真、精益求精的治学态度令我受益匪浅。也非常感谢我的搭档赵旭同学,她踏实求真的学习态度是我们能够获奖的关键因素。我也深知自己在学习与工作中仍有许多问题有待改进,接下来的求学过程会继续保持谦虚谨慎、勤学笃行,希望未来取得更好的成绩。

获奖学生:赵旭,城乡规划2021级硕士生
参赛感言:感谢老师一直以来的悉心指导,在参赛论文的写作过程中老师给予了我们很大的帮助。同时,与师门同学的合作也十分融洽,我在同门身上学习到了很多,在合作中共同进步。我也非常荣幸能够获奖,这份荣誉给了我莫大的鼓励,激励我在研究生学习生涯中继续努力前行。但我还有许多不足之处,在今后的求学路上,我会继续充实自己,努力取得新的成绩。

指导教师:任中琦,建筑系教师
参赛感言:很高兴得知罗蛟同学获得了这次“清润杯”论文竞赛本科组的二等奖,这是对他近一年踏实的学术工作的高度肯定。“双碳”减排与城市更新是这几年重要的研究领域,我们也在一年前开始了针对北京老城更新过程中“双碳”减排问题的相关研究。在这个过程中,罗同学积极参与调研与实验,并系统地完成了实验与数据整理,最终形成了我们这篇论文。
这一过程是建筑学实验班教学的缩影,也是对本科生参与科学研究的一种尝试,我们也会之后的工作中,继续积极探索实验班本科生多元培养的可能。
感谢罗同学在超长赛程中的持续努力,也非常感谢研究团队中老师们对研究与实验的支持和帮助。

指导教师:杨震,规划系教师
参赛感言:学科竞赛对教育教学有显著的引领和促进作用,与其他兄弟院校的交流切磋有利于发现自身优势和短板,挖潜提质,为国家培养更多高素质人才。本届竞赛主题是《双碳目标背景下的城市与乡村再生》,积极响应碳达峰与碳中和、城市更新、乡村振兴等时代命题,探讨人类可持续发展之道,具有极强的理论和现实意义。
天下大事,必作于细,宏大叙事分解开来也是一个个微小的场景。因此,我们从普通人的日常生活和身边的寻常事物解题,聚焦居民健身设施和纳凉消暑空间,期望与国家大政方针保持一致的微小探索也能有其独到之处。小草微微,但坚韧向上。
感谢吴兆庆、李叶桐两位本科生以及李佳萱、赵旭两位硕士生对我的信任和支持,跟大家一起打磨论文的日子痛并快乐着。相信未来的你们,在步步高升之时回望今日,亦是带着怀恋和感恩,怀恋青葱岁月,感恩时光沉淀。
附:获奖信息链接:https://mp.weixin.qq.com/s/PaGv6dE2CuVgiMt1fK9_xA